在消费升级与情感经济深度融合的浪潮下,中国宠物经济迈入规模化、精细化、全球化并行的高质量发展新阶段。从宠物食品、用品到医疗、服务,中国宠物全产业链不断完善,线上线下渠道深度融合,海外出口持续增长,“它经济”已成为最具活力的民生消费赛道,更成为中国外贸增长的新亮点,而人才则成为串联产业升级与全球拓展的核心纽带。
根据Statista数据预测,2015年中国城镇宠物(犬猫)市场消费规模仅为978亿元,而到2024年已激增至3,002亿元,年复合增长率约为13.3%,预计2028年将突破4,050亿元。从消费结构看,宠物食品仍占据半壁江山,2024年占比达52.8%。然而,宠物医疗支出占比已从2018年的19%上升至28%,智能用品市场增速更是高达40%。这表明宠物主对宠物健康的重视程度大幅提升,消费需求正从基础保障向高附加值、精细化领域延伸。
然而在宠物产业高速扩张的背后,人才供给不足、用工结构失衡、基层流动率高、出海合规复杂等用工难题日益突出,成为制约宠物行业提质升级的关键瓶颈。尤其对于出海企业而言,既要应对国内核心人才短缺的问题,也要破解海外本地化用工、跨境合规管理的多重挑战。立足宠物产业发展现状,结合全球市场竞争格局,构建适配宠物行业特性、兼顾国内运营与海外拓展的系统化用工解决方案,已成为推动中国宠物产业行稳致远、实现全球化突破的核心命题。
作为深耕人力资源服务领域12年、以“技术+服务”双轮驱动的行业龙头,今元集团凭借覆盖全球160多个国家和地区的服务网络、85000+企业服务经验,以及对“它经济”产业链的深度洞察,聚焦宠物行业出海中的人才痛点,以全场景人力资源解决方案,为中国宠物企业全球化布局保驾护航,解码“它经济”全球突围的人才密码。

一、宠物经济相关产业蓬勃发展,已形成完整产业生态
随着养宠观念从“看家护院”转向“情感陪伴”,宠物逐渐被赋予家人般的角色定位,带动整个行业从零散化走向体系化发展。当前中国宠物行业已形成覆盖上游养殖交易、中游食品用品医疗服务、下游终端消费群体的完整产业链,消费群体以中青年白领为核心,持续向高线城市集中,并快速渗透低线城市与银发市场。
中国宠物行业产业链图谱

二、“它经济”强势崛起,中国宠物行业迈入有序增长的稳定成熟期
中国宠物行业的发展可追溯至20世纪90年代,行业发展历程大致可分为四个阶段:启蒙期(1992-1999年)、孕育期(2000-2010年)、快速发展期(2011-2021年)和稳定成熟期(2021年-至今)。目前,养宠文化逐渐形成,国家开始对宠物行业进行规范化管理,中国宠物行业逐渐走向规范化、标准化。
市场规模方面,2015-2019年是我国宠物行业爆发阶段,平均增速超20%;2020-2023年受疫情影响,增速从高速向中速过渡;2024-2025年增速温和回升后小幅回落,进入稳健增长阶段。根据Statista数据预测,2026-2028年中国宠物市场规模将增至4050亿元,增速稳定在9%左右。国内宠物渗透率与美国等成熟宠物市场相比,存在约3倍的差距,但未来随着国内居民消费能力增长,国内宠物渗透率将迎来进一步提升,释放潜在市场空间,消费结构也正从以食品为主,向医疗、用品、服务多元均衡方向升级。
中国宠物行业发展历程


注:此数据主要包含食品、医疗、服务、用品四大消费市场
数据来源:国家统计局,Statista统计数据库,今元集团研究院整理
三、中国宠物行业出口额和出口量齐升,宠物企业“走出去”的进程加快
2023年中国宠物行业出口额和出口量增速均出现明显下滑,主要源于海外市场消费需求短期疲软、国际贸易环境波动以及国内企业向高附加值业务转型的综合影响,其本质是行业增长的阶段性调整。2024年,中国宠物行业出口额达358亿元,实现双位数增长,出口量朝150万吨大关迈进。这一增长趋势与中国宠物产业链竞争优势形成和新兴市场需求兴起高度相关。2020年以来,中国宠物行业ODM(贴牌代工)产业链日趋成熟。同时,东南亚等新兴市场宠物需求激增,中国宠物企业“走出去”的进程加快。
2020-2024年中国宠物行业出口额、出口量及增速

注:宠物行业贸易产品主要统计了零售包装狗食或猫食饲料的罐头、其他零售包装的狗食或猫食饲料、未列名配制的动物饲料、纸浆、纸等制的其他家庭、卫生或医院用品、各种材料制成的鞍具及挽具,适合各种动物用、其他零售包装的杀虫剂。
数据来源:中国海关总署,今元集团研究院整理
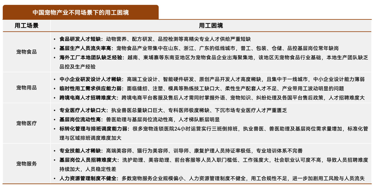
四、用工矛盾集中凸显,宠物产业多场景面临共性用人难题
伴随产业扩张与模式升级,宠物行业用工痛点全面显现,覆盖宠物食品、宠物用品、宠物医疗、宠物服务四大核心场景,呈现“专业人才缺、基层招人难、用工波动大、跨境管理弱”的典型特征,传统自主招聘与人力管理模式难以适配,亟需更灵活、更专业、更合规的系统化解决方案。

从国内用工来看,专业人才短缺成为突出瓶颈。人力资源和社会保障部发布的第七批新职业中,增设了与宠物经济相关的“服务犬驯养师”工种,《2025年二季度人才市场热点快报》显示,二季度宠物服务以72.2%的招聘职位数增速居所有服务行业之首,其中宠物美容师占比达46.1%,同比增长73.9%;宠物医生占比达17.8%,增速高达171.1%,二者共同构成了行业人才需求的双引擎。而宠物食品研发、宠物智能用品研发、动物营养、执业兽医等高端专业人才,因高校专业设置滞后、行业实践培养不足,供需缺口持续扩大;基层岗位如生产普工、包装分拣、门店服务等,因工作强度大、薪酬待遇偏低,存在招人难、留人难、流动率高的问题。同时,宠物行业用工波动性强,宠物食品生产旺季、宠物用品订单集中期、电商大促、节假日等节点,用工需求陡增,传统固定用工模式难以实现产能柔性调配,增加了企业用工成本与管理难度。
从海外用工来看,跨境管理与合规风险成为企业出海的主要障碍。不同国家和地区的劳动法规、用工标准、文化习惯差异巨大,企业出海面临着海外主体设立成本高、本地人才招聘难、合规风险不可控、外派人员文化适配性差等多重挑战。尤其是宠物食品、宠物医疗等细分领域,面临严苛的进出口检疫、生产安全、标签合规及渠道秩序要求,对人才的专业能力与合规意识提出了更高要求,而多数宠物企业缺乏全球化人力管理经验,难以快速搭建适配海外市场的人才团队,制约了出海进程。
五、精准破局用工痛点,构建宠物产业全场景人力资源解决方案
面对宠物产业发展与用工需求的错配,构建覆盖国内灵活用工、核心人才招聘、海外本地化用工、全球化合规管理的一体化体系,成为破解宠物产业用工瓶颈的关键路径。结合行业特性与企业实际需求,可通过以下核心策略,实现用工效率提升、合规风险降低、人才价值最大化。
1.采用招聘流程外包策略,可缓解宠物行业核心人才招聘难问题
针对宠物行业研发、医疗、技能型人才稀缺问题,采用招聘流程外包模式,依托专业人才库与行业资源,精准寻访动物营养、食品工程、执业兽医、专科医师、智能用品研发等高端人才,同时联动高校与行业机构开展定向招聘与培养,缩短招聘周期、提升人才匹配度,缓解企业核心岗位招人难、留人难问题。

2.通过外包用工方式,可缓解宠物行业临时性、波动性用工压力
宠物食品生产旺季、宠物用品订单集中期、电商大促、节假日等节点带来显著用工波动,通过岗位外包、业务外包等外包模式,由专业人力资源服务商负责生产普工、包装分拣、仓储物流、门店督导、客服后勤等岗位的招聘、培训、考勤、薪酬与合规管理,实现产能柔性调配,有效解决招工难、流失率高、管理繁琐等痛点,让宠物企业聚焦核心业务。

3.依托海外派遣,可保障海外市场生产标准、品控体系统一
海外派遣用工模式高度契合中国宠物行业强合规、高品控、重渠道、重品牌的核心特征,尤其在宠物食品、宠物智能用品等细分领域,面对严苛的进出口检疫、生产安全、标签合规及渠道秩序要求,由总部直接派驻管理、技术、风控等核心人员,可确保海外生产标准、品控体系与合规要求同国内总部保持一致,有效防范食品安全、质量事故、渠道窜货等行业特有风险。
今元集团具备《对外劳务合作经营资格证书》,能够确保派遣流程合规合法。同时,旗下品牌金柚GEO为出海企业提供一站式全球人力资源解决方案,提供当地或全球范围内人才招聘服务,帮助企业更好地遵守当地的劳动法规,降低用工风险,为宠物企业在海外市场的开拓奠定坚实基础。

4.借助海外招聘,可快速搭建熟悉本土市场规则的专业团队
海外招聘既是中国宠物企业适配海外市场规则、文化习惯与消费需求的核心举措,也是实现高效运营、风险可控与可持续发展的重要支撑。依托本地招聘组建的人才队伍,能够精准对接目标市场的宠物行业渠道特性、监管合规要求、养宠消费偏好与本地商业逻辑,有效弥补国内外派人员在文化适配、本地资源及市场理解上的短板,同时显著降低海外用工与运营成本,提升终端服务、渠道执行、生产运营及品牌推广的落地效率。
不同地区的经济环境、法律法规、人才市场特性各异,今元集团根植于深耕国内市场积累的85000+企业服务经验、垂直行业深度洞察与数字化技术底座,拥有纯海外当地招聘顾问,能够准确把握当地就业趋势、薪资水平及人才偏好,为出海的宠物企业提供因地制宜的招聘策略。与此同时,今元集团还拥有庞大的本地人才数据库,可迅速筛选出符合条件的候选人,加快招聘流程。

5.依托全球EOR服务,无需设立海外主体即可实现全球团队轻量化布局
在跨境电商、代工出口等轻资产出海模式下,宠物企业无需在海外注册主体,即可通过全球EOR模式实现本地员工合规雇佣,快速配置客服、社媒运营、仓协调、商务、合规等岗位,降低前期投入、缩短落地周期、规避劳动合规风险,支撑宠物企业高效拓展全球市场。
依托自研的“金柚GEO・AI+全球人才管理平台”,今元集团在全球160多个国家和地区为企业提供成熟的EOR服务。这一全球化技术平台与服务能力,并非孤立存在,而是以今元集团国内全场景数字化服务矩阵为坚实后盾。企业无需在每个目标国家设立公司,大大缩短市场进入时间。同时,配备经验丰富的法务团队,提供关于雇佣合同、劳动关系、数据保护等方面的法律咨询,帮助企业降低海外用工风险,实现合法合规经营,使企业能够从繁杂的HR事务中解脱出来,将核心能力聚焦于海外业务拓展。

六、全球人力资源数字化服务平台,重塑中国宠物企业用工全链路
从国内生产到终端服务,从线下门店到跨境电商,从本土经营到全球布局,中国宠物产业的竞争本质正在走向供应链效率、运营质量与人才体系的综合竞争。人才作为企业核心竞争力的核心,其管理水平直接决定了宠物企业的发展速度与全球化布局的深度,而专业的人力资源服务,正是激活人才价值、破解用工困局的关键。
今元集团作为具有专业人力资源服务能力的行业服务平台型公司,以"技术+服务"双轮驱动为引擎,以多行业横向布局为触角,全力成为企业全球化进程中的战略同行者与价值共创者。旗下金柚网、今元人才、金柚GEO、康康ODS、梧桐范式、豆豆兼职六大品牌协同发力,形成今元生态一体化解决方案,可精准匹配中国宠物企业在国内外市场多样化、灵活化、合规化的用工需求,实现用工全链路数字化、规范化管理。

在本土服务布局上,今元深耕中国市场12年,在全国设立近200家分子公司,400多个服务网点实现31个省市全覆盖,搭建立体化、网格化本土服务网络,有效满足宠物企业生产、线下门店、电商仓储、代工制造等场景临时性、季节性、波动性用工需求,为企业提供业务外包、基于AI的数据处理、招聘流程外包、薪酬管理、社保服务、人才派遣、企业商业保险等一体化人力资源解决方案。
在全球布局上,在印尼、越南、马来西亚、新加坡、土耳其、澳大利亚、老挝、匈牙利、西班牙等多国和地区设立分子公司及本土团队,服务覆盖亚太、美洲、欧洲、中东、非洲等160多个国家和地区,支持120余种币种一次结算,构建“本土服务+全球协同”服务网络。出海服务覆盖海外人才招聘、全球EOR、全球Payroll、全球签证、批量海外派遣、全球名义承包商(COR)、承包商平台服务(IC PayLink)等全场景,全方位解决宠物企业出海过程中的人才招聘、合规管理、薪酬结算等难题。

十二元启,驰骋新程。当前,宠物行业出海正处于黄金发展期,人才红利成为企业全球化突围的核心红利。今元集团将继续立足中国、服务全球,以深厚的本土实践为根基,以数智化技术与全球化服务为双翼,依托自身丰富的行业经验、完善的服务网络与强大的技术支撑,为中国宠物行业提供全场景、全流程、全周期的人力服务支撑,助力企业破解用工困局、激活人才价值,在全球化竞争浪潮中行稳致远,推动中国“它经济”走向世界舞台中央。
