随着全球洗钱手法日趋隐蔽化与智能化,传统基于规则的反洗钱系统在识别复杂风险、降低误报率及优化资源配置等方面面临日益严峻的挑战。面对庞大的交易规模与持续高企的误报率,银行业迫切需要引入更加智能、高效的技术手段,以提升反洗钱工作的精准度与效率。
领雁科技专注银行反洗钱系统建设十余年,产品覆盖反洗钱业务咨询、客户尽职调查、客户身份资料和交易记录保存、大额交易和可疑交易报告、客户洗钱风险管理、机构洗钱风险自评估、受益人所有人身份识别、反洗钱特别预防措施等反洗钱全链路解决方案,其核心优势在于专业深度,可疑交易甄别的精准度与经过大量客户验证的行业经验,凭借对监管政策变动的快速响应与运用前沿技术的能力,领雁科技已成为银行反洗钱数字化建设中兼具业务合规性与技术稳定性的优选服务商。
领雁科技基于人工智能与机器学习技术推出的AI反洗钱系统,将AI技术深度融入可疑交易监测、客户风险评级、名单筛查、异常行为识别等反洗钱核心环节,辅助银行提升可疑案例识别能力、优化审核流程并减轻人工负担,助力构建更为高效、合规的反洗钱监测体系。
机器学习模型:识别规则之外的可疑交易
传统基于规则的反洗钱系统在识别隐藏关联与团伙作案方面存在一定局限。例如,面对利用他人账户分散交易、虚构贸易背景、地下钱庄对敲以及复杂的跨境资金流转等手法,规则引擎往往难以有效捕捉其中多层级、网络化的洗钱特征,容易造成可疑交易监测的盲区。
针对这类复杂洗钱手法的主动识别,领雁科技利用AI机器学习技术,通过对历史交易数据与专家判断结果的学习,构建出更具泛化能力的风险评估能力。该模型通过对全量交易进行分析,抓取出规则算法未能捕捉的异常行为,提升案件覆盖率与审核上报率,帮助银行更全面地监控洗钱风险。

智能排序:优化审核资源分配
金融交易数据量的快速上升,让银行等金融机构面临着可疑案例误报率较高、人力资源配置紧张、深度甄别能力薄弱的压力。且未来伴随业务量的持续增长,分析师的单案甄别时间不断被压缩,这不仅增加了工作负荷,也在一定程度上提升了因误判或资源错配引发的操作风险。
针对上述资源分配与效率之间的矛盾,领雁科技AI反洗钱系统引入了基于风险程度的智能排序机制。系统对规则模型预警生成的案例进行风险量化评估,并按优先级进行排序。高风险案件集中处理,优先投入专业审核资源;低风险案件多为误报,可采用简化审核流程。通过这一机制,银行能够在人力规模保持稳定的前提下,实现审核资源的最优配置,提升整体工作效率。

动态调优:持续优化专家模型有效性
传统专家模型构建过程需融合专家经验、同业案例、网络分析及可疑特征识别等多种要素,维护与更新工作较为复杂,且模型有效性时效较短、优化周期长、人工参与度高。针对这一现状,领雁科技通过“监控指标”动态调优机制,有效缩短了模型迭代周期。
具体而言,领雁科技AI反洗钱系统首先对排除案例所涉及的指标进行分析,获取其模糊最大子集与全集优势度,并对位于模糊最大子集中的指标进行多期间的触发情况统计与个性化业务含义解读,据此对相关指标实施针对性优化。
在模型所辖指标与指标组合优化方面,对现有指标体系的评分逻辑与关联规则进行解构分析,构建反映指标触发状态的特征量化基础,依托AI技术识别指标组合中的冗余与冲突因素,形成具有业务可解释性的优化方案,并依据数据洞察实施参数与结构精准调优,通过持续验证形成“分析—优化—验证”闭环,实现风险识别能力的动态演进。从而有效缩短专家模型的优化周期,提升反洗钱模型的持续有效性。
生成式AI提升工作效率,构建智能辅助体系
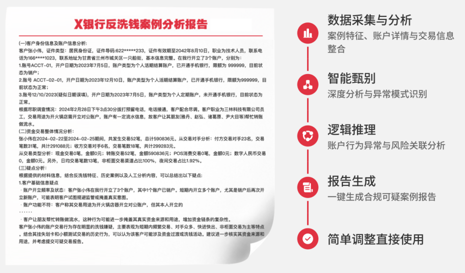
在风险识别之外,领雁科技还积极推动生成式AI在反洗钱业务流程中的深度应用。例如占据反洗钱业务人员时间较长的可疑案例甄别,领雁科技基于AI大模型能力打造可疑案例甄别Agent,自动完成数据采集与分析、智能甄别、逻辑推理、报告生成等工作,汇总案例特征、账户及交易详情,结合历史数据与异常点对比分析,识别开户与行为交易的差异,生成具备严谨性与准确度的高品质报告,只需工作人员简单调整即可直接使用。

近年来,领雁科技AI反洗钱系统已在多家银行落地应用,在可疑交易识别效率与案例上报质量方面取得良好成效。未来,领雁科技将始终坚持以领先技术赋能金融安全,围绕银行反洗钱业务的实际痛点,提供可落地、可演进的解决方案,推动反洗钱体系从“人防”向“技防”与“智防”协同演进,助力银行业在日益复杂的合规环境中稳健运营。
