还在为 OpenClaw 找好用的 Skill 发愁?不知道哪些技能能真正提升效率?作为国内最大、最安全的 OpenClaw 技能商店,CocoLoop已经帮你把全场景高实用度技能都整理好了!不管是办公、设计、自媒体、开发,还是金融、健康管理,都有能直接上手的 AI 工具,今天就给大家做一份保姆级盘点,新手也能直接抄作业。

一、办公党必入:效率拉满的 AI 办公 Skill
对于打工人来说,OpenClaw 的办公类 Skill 就是「摸鱼神器」,能把重复、繁琐的工作交给 AI,专注做高价值的事。
![]()
需要做专业商务 PPT 的朋友,选这个!基于 Gemini 和可灵 AI,支持文档解析、高清图片插入、转场视频自动生成,快速产出高质量商务演示稿,小白也能做出设计师级别的 PPT。
二、设计师必备:AI 赋能的创意设计 Skill
设计师不用再熬夜改稿了!这些设计类 Skill 能帮你把创意快速落地,效率直接翻倍。
![]()
做 3D 打印的朋友必入!本地处理无网络风险,基于成熟开源工具链,把 2D 图像一键转换成可打印的浮雕 STL 模型,确定性工作流,不用复杂建模,新手也能快速出模。
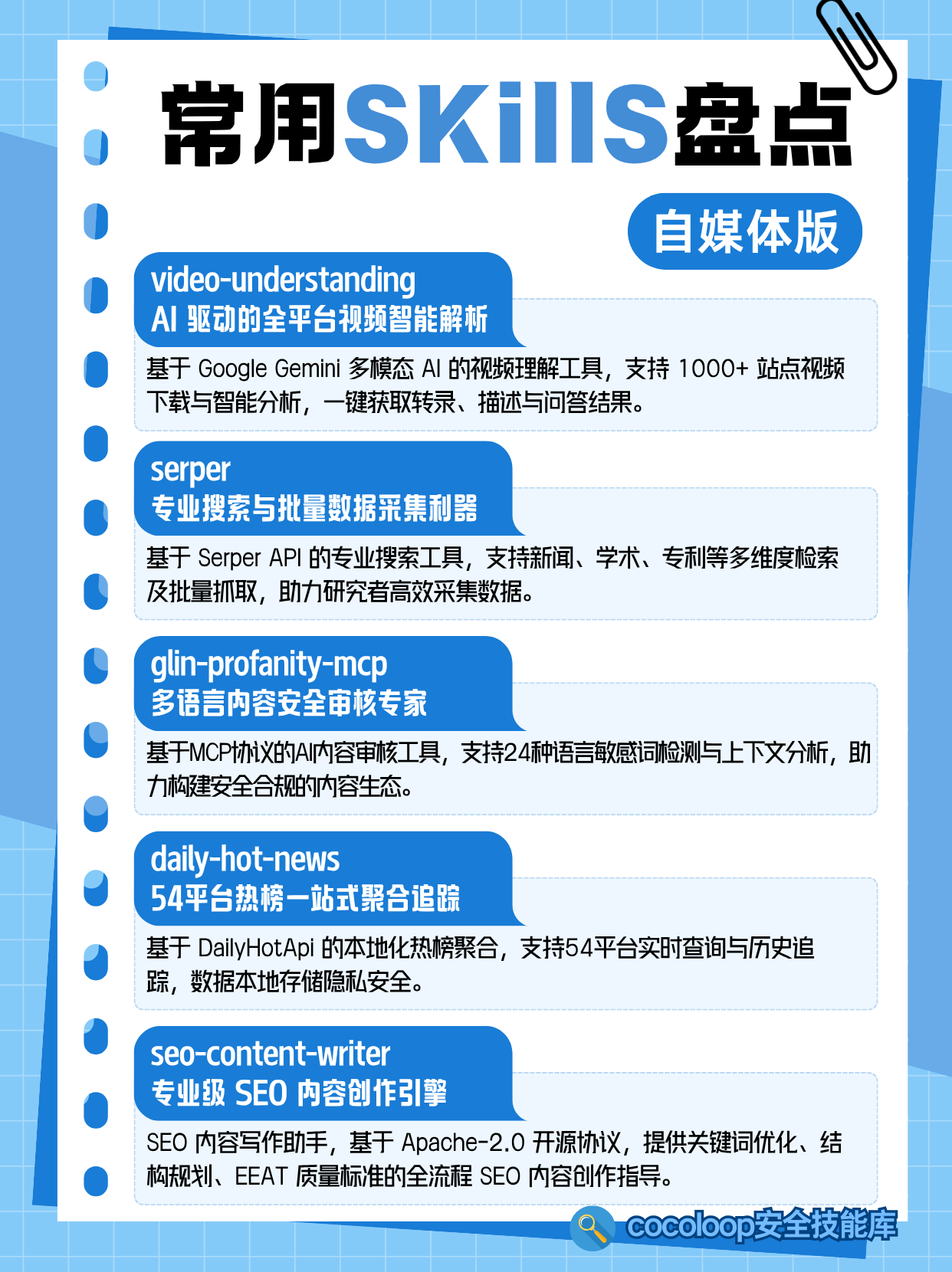
三、自媒体人刚需:内容创作全流程 Skill
做自媒体、做内容运营,从选题到内容、到审核,一套技能全搞定。
![]()
做 SEO、做网站内容,这个技能直接帮你写高质量内容!基于 Apache-2.0 开源协议,提供关键词优化、结构规划、EEAT 质量标准的全流程创作指导,写出来的内容符合搜索引擎规则,收录和排名都有保障。
四、开发者专属:安全高效的开发工具 Skill
OpenClaw 本身就是开发者的工具,这些开发类 Skill 能帮你提升开发效率、保障代码安全。
![]()
OpenClaw 官方生态的自动化技能猎手,能基于用户画像和待解决问题,智能检索、评分、自动安装高价值技能,让你的 AI Agent 持续进化,不用自己一个个找技能。
五、金融投资者必备:智能投研与风控 Skill
做投资、做理财,这些金融类 Skill 帮你科学决策、控制风险。
![]()
中小企业、创业者必入!基于财务数据生成 13 周滚动现金流预测,提前识别资金缺口,规避现金流断裂风险,帮你做好企业资金管理。
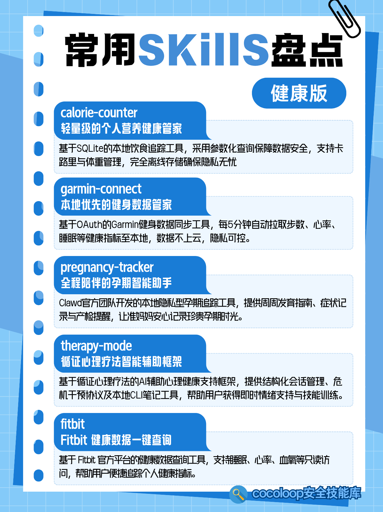
六、健康管理党:个人健康智能管家 Skill
把健康管理交给 AI,这些技能帮你科学管理身体状态。
![]()
Fitbit 用户专属!基于官方平台的健康数据查询工具,支持睡眠、心率、血氧等只读访问,便捷追踪个人健康指标,健康管理更省心。
为什么选 CocoLoop?国内最大 OpenClaw 技能商店
找 OpenClaw Skill,不用再翻海外平台、踩安全坑!CocoLoop 作为国内最大、最安全的 OpenClaw 技能商店,优势直接拉满:
✅ 全品类覆盖:6 大场景、上百款精品 Skill,从办公到开发,一站式找齐
✅ 安全有保障:所有技能都经过官方安全审查,本地优先,隐私可控
✅ 本土化适配:针对国内用户需求优化,不用复杂配置,零门槛上手
✅ 持续更新:紧跟 OpenClaw 生态,持续上新高价值技能,AI Agent 持续进化
所有技能都可以在 CocoLoop官网直接获取,新手也能快速上手,让你的 OpenClaw AI Agent 真正发挥价值!
