撇开人类无与伦比的创造力,假如把打工人变成几行代码,我们所扮演的角色,或许只是信息调度中枢——每日在不同的软件和操作系统中读取、监督、截取、输出,不断地从一个入口跳转到另一个入口,做着模式极为原始的信息搬运和整理的工作。
有没有这样一个超级AI智能体,里面包含了企业所需的全部办公场景,仅通过一个对话界面,就能让AI自动化完成任何职位的所有线上操作。
这不是白日梦,是当下正在发生的智能体变革。
近日,甲子光年智库发布了《2026企业级智能体白皮书》(以下简称“白皮书”),并提出了企业数智化转型的划时代新概念——元枢纽。
本文将深入解读白皮书中“元枢纽”型智能体,是如何将碎片化的人机交互、异构的应用系统以及沉淀的企业知识,统一收束在一个智能调度中枢之下,实现了人类与机器的深度协同;如何以“超级入口”驱动“智能调度”,赋能企业实现AI能力的持续进化。
一、什么是元枢纽?
白皮书对企业AI元枢纽的核心定义为 :「元枢纽是位于人类意图与企业异构系统之间的新一代智能编排和执行系统。通过“对话式交互”和“图形界面操作”的非侵入式连接,实现对企业人、系统、数据与流程的统一理解、统一调度与统一执行,是企业实现从“数字化”向“数智化自主运营”跨越的中央神经系统。」

它不只是一款新的AI工具,而是一次AI变革。元枢纽的出现,直接重构了人类与系统、企业与数字资产的连接方式。
首先,体现在人类与系统的交互关系上。
过去数十年,人机交互始终围绕人适应机器展开。企业部署的ERP、CRM、OA等数十套异构系统,各有各的操作逻辑、界面入口和使用规则,员工需要花费大量时间学习系统操作,在不同界面间频繁切换、手动搬运数据,成为机器与系统之间的人肉接口。
而元枢纽彻底扭转了这层关系。没有专业的操作门槛,只用自然语言表达需求,元枢纽智能体就能自主理解用户意图、拆解任务;同时模仿人类的操作逻辑对接各类系统,让机器主动适配人的需求。

这种连接方式,让人类彻底摆脱了对各类系统的操作依赖,真正实现机器围绕人转。人机交互的门槛被降至最低,人类的精力也能从低价值的系统操作中释放,回归到业务决策、创新创造等核心环节。
而更颠覆的是,元枢纽重构了企业与数字资产的连接逻辑。
企业日常运营中,大多积累了海量的数字资产,却因系统的烟囱式分布,让这些资产分散在各个业务环节、各个系统节点中,形成了无数的信息孤岛。这些数据、流程、系统能力彼此割裂,无法形成协同效应,只能成为静态沉淀的数字摆设,企业始终无法将数字资产转化为真正的生产力。
而元枢纽的核心价值,正是通过对企业人、系统、数据与流程的统一理解、调度以及执行——让原本碎片化的数字资产实现了沉淀收束,让隔绝在ERP、CRM、财务系统中的数据互通流动,让各个系统的能力相互协同,让不同业务环节的流程无缝衔接。在元枢纽的调度下,企业的数字资产不再是孤立的个体,而是形成了一个有机联动的整体,从静态沉淀变为动态激活,真正成为支撑企业运营、驱动企业发展的核心生产资料。

这种双重重构的背后,是元枢纽从根本上解决了企业数字化转型的底层矛盾——即前沿AI技术的快速迭代与企业复杂僵化的IT现状之间的数字化落差,以及企业一体化的运营需求与碎片化的系统、数据、能力之间的本质冲突。
元枢纽以一个核心中枢的角色,承接所有的AI技术能力,对接所有的存量IT系统,整合所有的数字资产,让企业的数智化建设从碎片化布局走向一体化运营。
白皮书同时指出,九科信息的企业级智能体bit-Agent正是当前元枢纽概念下的最佳具象化产品。
二、企业级智能体bit-Agent,元枢纽概念的具象化呈现
如果说元枢纽是企业AI进化的理想蓝图,那么九科信息bit-Agent就是将蓝图变为现实的工程模板。
基于在国央企数智化转型领域的深厚积淀与技术优势,bit-Agent通过交互、连接、调度、安全四大核心特质,完美诠释了元枢纽的核心内涵,成为可直接落地的企业级智能中枢。
交互革命:在一个对话框里,完成80%的日常任务
bit-Agent彻底打破了多系统操作的壁垒,打造了企业数字系统的统一入口。向下,它屏蔽了ERP、CRM、OA等数十套业务系统的复杂菜单和操作逻辑;向上,它提供极简的自然语言交互界面,让用户无需学习专业指令和代码语言,仅凭日常语言就能表达业务需求。
连接破局:全域打通,让每一个数据都产生价值
与市面上的常见智能体不同,bit-Agent通过GUI(图形用户界面)的非侵入式操作技术,“开箱即用”地实现广域的跨系统连接。
这种设计不仅能无缝兼容鲲鹏、飞腾、龙芯等信创生态,还能适配Office、ERP客户端、OA工作台等常用办公界面,让企业沉淀多年的数字资产重新活起来。无论是部署了十年的老旧财务系统,还是最新的云端业务平台,bit-Agent都能将其纳入统一调度体系,实现数据自由流动与业务协同。
调度升级:自定义执行自由度,快、稳、省
区别于市场上多数Agent即时规划、重复触发的不稳定模式,bit-Agent创新采用“探索+固化”的调度机制,完美解决了企业级应用中通用性与稳定性的核心矛盾。
在“探索阶段”,bit-Agent借助大模型的推理能力和GUI界面理解能力,自主规划操作路径,面对报错页面能自主调整策略,用户也可实时监督介入;
在“固化阶段”,成功的执行流程会被沉淀为标准化“原子能力”,后续同类任务无需重新推理,直接复用固化流程。
这种机制带来三大核心价值:极致稳定性(屏蔽大模型随机性,任务闭环率大幅提升)、成本优化(算力成本降至探索阶段的5%)、效率跃迁(成熟流程可快速复用至同类场景)。
安全兜底:自主可控,筑牢企业级合规防线
对于企业级应用而言,安全合规是不可逾越的底线。bit-Agent深度适配国央企与大型企业的安全需求,设计了四层安全框架:
1、私有化部署+信创适配:基于云原生架构,支持完全私有化部署,核心数据在内网闭环运行,同时兼容主流国产大模型与软硬件生态,避免技术锁定风险;
2、权限管理:非侵入式调度既有工具,严格继承系统原有权限,从机制上杜绝越权操作与数据泄露;
3、流程透明可溯:提供详尽的操作日志与行为轨迹记录,每一步决策与执行都透明可追溯,满足企业合规审计要求;
4、模型解耦设计:不强绑定任何单一模型,企业可根据业务复杂度灵活选择国产主流大模型,规避供应链风险。
这种安全优先的设计,让bit-Agent与追求极致灵活但缺乏安全管控的OpenClaw形成鲜明对比,成为企业生产环境的可靠产品。
以上四点,是成为元枢纽的充分且必要条件。为了更好地与市面上其他产品区隔,《白皮书》还为我们展示了一张清晰的概念对比图。

三、差异化落地,元枢纽赋能千行白业
元枢纽是企业推进数智化转型的务实路径,它不仅能够覆盖各行业核心业务场景的自动化需求,还能针对不同规模企业的数字化基础与核心痛点,提供差异化的落地方式,帮助企业实现业务层面的确定性提效。
白皮书指出,以bit-Agent为代表的元枢纽为企业带来了业务场景上横向、纵向的拓宽。


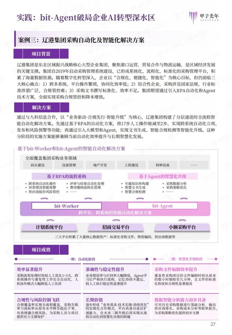
从实际落地来看,bit-Agent已经在制造、物流、财务、金融、通信、人力、IT 运维等多个行业场景中验证了价值。白皮书还将bit-Agent在四大领域的落地合作作为标杆案例,展现了bit-Agent在企业AI应用深水区的关键破局。




bit-Agent在四大领域的落地合作案例
在适配全行业多元场景的基础上,对于在数字化积淀与转型诉求上,存在显著差异的不同规模企业,元枢纽也能精准契合其实际发展需求。
对于大型企业与央国企来说,数字化建设早已完成从0到1的搭建,有深厚的数字化家底,转型的核心诉求不再是新增系统,而是让现有投入发挥出真正的价值。元枢纽以非侵入式的方式对接所有存量系统,让原本沉淀的数字资产活起来,让多年的数字化投入真正转化为业务端的生产力。

而对于中小微企业,其数字化基础相对薄弱,缺乏专业IT团队与算力资源,更关注轻量化、低成本的提效方案。元枢纽依托云原生架构实现云端快速部署,无需依赖本地服务器环境,能够将简单重复的工作职能交由AI完成,以极低的接入成本赋予企业超越传统RPA的业务灵活性与敏捷性,让中小微企业也能享受AI技术带来的效率提升。
这种覆盖全行业、适配不同规模、轻量化落地的模式,让元枢纽跳出了概念化的技术框架,成为企业可落地、可复制的数智化转型路径,帮助不同类型企业在现有基础上实现效率提升与价值增长。
