1月27日,金山办公与华为在珠海正式签署战略合作协议,双方合作迈入深化新阶段。此次签约聚焦个人消费者赛道,以联合创新破解个人办公核心痛点——个人办公领域跨设备体验割裂、AI办公适配不足、操作繁琐低效等。明确2026年将通过技术融合与生态共建,为国内个人用户提供更安全、流畅、高效的AI办公体验,更将为全球操作系统赛道提供极具参考价值的“中国方案”。
金山办公CEO章庆元、华为终端BG CEO何刚、金山办公高级副总裁姜志强、华为终端平板与PC产品线总裁朱懂东、金山办公高级副总裁毕晓存、华为终端云全球生态发展与销售部总裁宁胜蓝等双方核心业务代表出席签约仪式。

签约现场,双方达成深度共识。章庆元表示,金山办公三十余年深耕办公软件领域,积累了深厚技术与用户基础。WPS鸿蒙版的成功推出,得益于与华为的携手共创,而华为鸿蒙的分布式架构,更为办公体验革新提供了核心技术支撑。2026年,我们将继续深化与华为终端的合作,重点升级WPS鸿蒙版AI能力,推进多端功能统一,让AI技术真正融入个人办公全场景,提升日常办公效率。
何刚强调,华为鸿蒙生态的核心价值是打破设备壁垒,这与个人用户对全场景流畅办公的需求高度契合。此次双方聚焦个人消费者赛道,将携手共创,依托华为鸿蒙系统优势与金山办公的办公技术积淀,推动AI与个人办公场景深度融合,破解个人办公效率痛点,让WPS鸿蒙版成为个人用户全场景办公的首选工具,持续丰富鸿蒙生态个人办公场景价值。

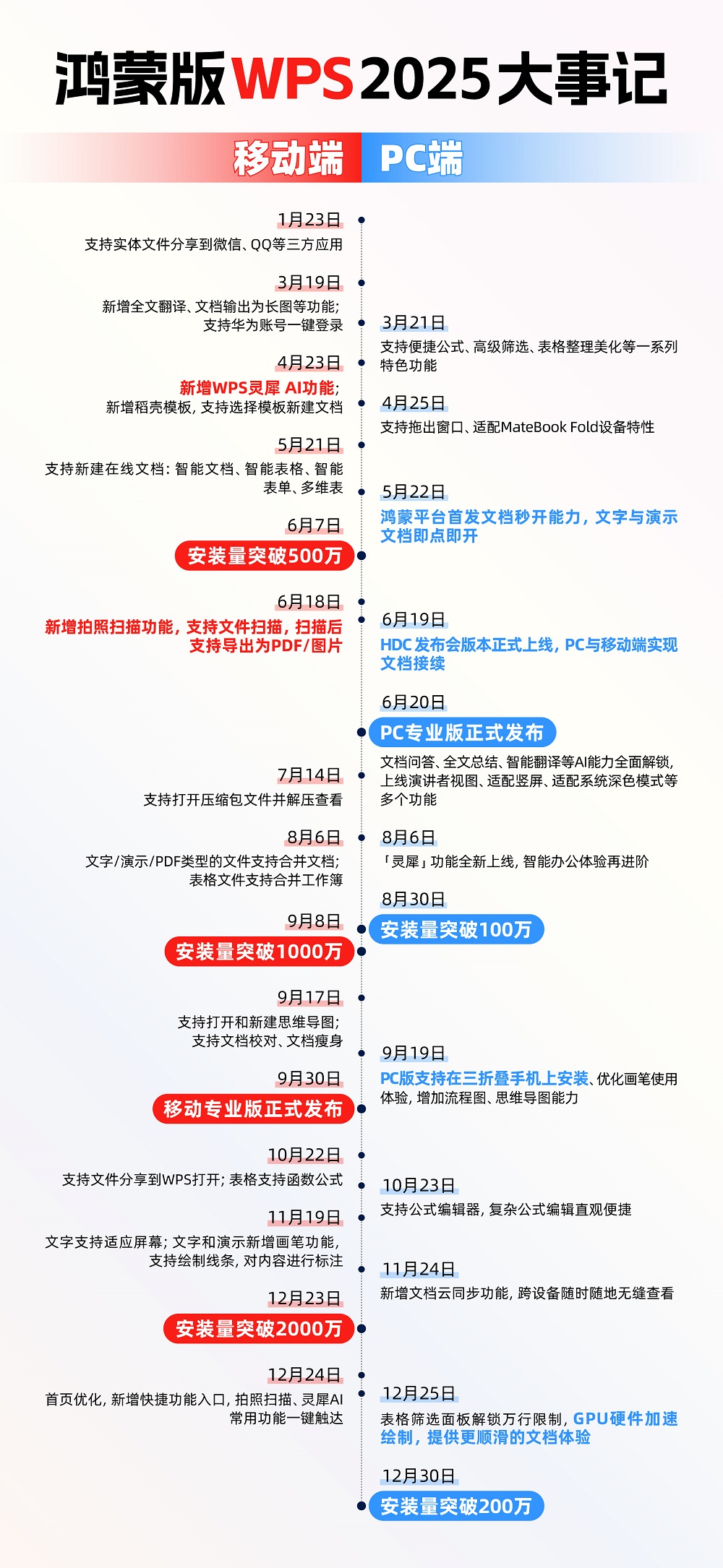
回溯2025年,双方在WPS鸿蒙版的合作已成效显著,为2026年AI办公升级奠定坚实基础。为解决个人跨设备办公割裂问题,金山办公投入资源与团队完成4000万行代码重构,攻克500余项技术难关,实现WPS鸿蒙版在PC、平板、三折叠手机端功能基本一致,部分核心场景性能提升300%。
此外,通过高频迭代,相继解决文件跨平台分享、专业功能适配等个人办公痛点,推出行业首创的“双屏演讲者模式”功能、在鸿蒙系统上实现秒开文档能力、并深度集成WPS AI与小艺语音助手,实现“一句话生成专业PPT”的智能办公体验等创新能力。
产品升级带动用户规模快速增长。WPS鸿蒙版移动端12月安装量超2000万,PC端达200万,成为越来越多个人用户的办公首选。这些成果也为2026年WPS鸿蒙版AI办公体验升级,进一步深耕个人消费者赛道提供了有力支撑。
未来,双方将始终秉持为国人提供更优质AI办公体验的初心,持续深耕WPS鸿蒙版AI办公体验升级,以永不止步的探索创新重新定义AI办公新标准,助力中国科技生态稳步走向全球,为全球操作系统赛道贡献可借鉴、可推广的“中国方案”。
