为推动国产化 EDA 工具与实践教学深度融合,搭建 “教育链 - 人才链 - 产业链 - 创新链” 有机衔接的实践平台,本次联赛由武汉大学主办、全国大学生电子设计竞赛湖北赛区组委会指导、武汉职业技术大学协办,深圳嘉立创科技集团股份有限公司与武汉京晓科技有限公司提供技术支持。
联赛从2025年10月23日至12月6日,历时一个多月的线上线下结合的学习,帮助学生掌握嘉立创EDA软件在低速与高速PCB设计专业领域知识。赛事创新性设置双赛道竞赛模式,精准覆盖不同学段学生的竞技需求:初级赛道面向高职及本科一、二年级学生,侧重考察原理图与 PCB 设计的规范性和合理性,以单片机设计项目为命题方向;高级赛道不限年级,聚焦系统架构与技术难度的复杂性,涵盖高速、高密度、射频及电源 / 信号完整性设计等高阶内容。
本次竞赛秉持 “崇尚科学、以赛促学、以赛促教、国产自强” 的核心理念,旨在强化大学生国产化 PCB 设计工具操作能力、提升人才培养与产业需求的契合度,吸引了全省 39 所高校2294名学生积极参与,历经线上报名、赛前培训、校内初赛等多轮筛选,最终 151 名优秀学子齐聚珞珈山,在限时3小时比拼中展现专业素养与创新能力,为湖北电子信息产业高质量发展注入青春动能。

为帮助参赛学子精准把握竞赛要点,赛事组委会赛前精心组织多场场线上培训与线下专项指导,以 “理论讲解 + 实操演示 + 针对性答疑” 的形式,系统讲解嘉立创 EDA 专业版(国产化 PCB 设计工具)的操作技巧、PCB 设计规范及赛题核心要求,为赛事顺利开展筑牢基础。

11月2日武汉大学线下培训

11月16日武汉职业技术大学线下培训
12月6日决赛当日,上午 9 时整,随着竞赛指令下达,151 名参赛选手迅速进入状态。在 3 小时的限时比拼中,选手们严格遵循竞赛规则,熟练运用嘉立创 EDA 专业版完成原理图绘制、PCB 设计、DRC 检查等全流程操作。从工业控制到消费电子,从电源板设计到复杂系统架构搭建,选手们凭借扎实的专业功底、清晰的工程思维和创新的设计理念,逐一攻克技术难点,展现出新时代大学生过硬的实践能力和精益求精的工匠精神。评委由数位企业工程师加高校专家组成,秉持公平、公正、公开的原则,从设计规范性、合理性、创新性及技术难度等多维度进行综合评审,确保赛事结果的权威性与公信力。

初级赛道一等奖作品

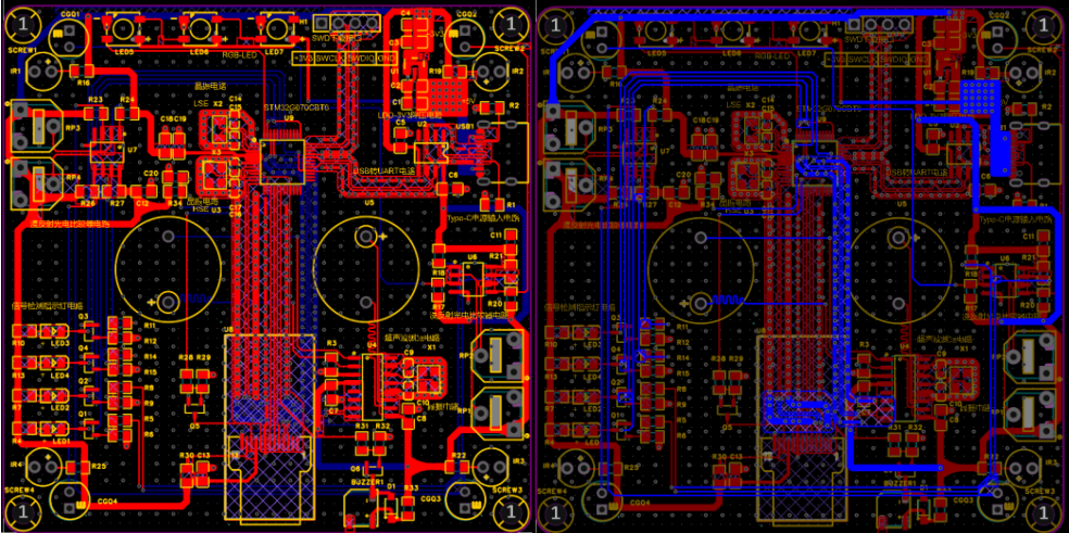
高级赛道一等奖作品
颁奖仪式在主持人热情开场中拉开帷幕,其详细介绍了赛事组织历程、双赛道特色及评选标准,强调本次赛事是校企协同育人的重要实践,为全省学子搭建了高质量竞技交流平台。随后,武汉大学周立青老师率先发表讲话,为仪式奠定庄重期许的基调。他向闯入决赛的学子表示祝贺,向各主办、指导、协办及支持单位致谢,并高度肯定赛事标杆意义,指出其三大亮点:一是 39 所高校、近 3000 名学子参赛,规模空前、影响力强劲;二是双赛道精准匹配不同学段需求,赛前培训与限时实战深度融合,育人成效显著;三是以国产化 EDA 工具为核心,搭建起 “四链衔接” 桥梁,精准对接产业人才需求。同时来自深圳嘉立创科技集团股份有限公司的企业代表结合个人学习成长经验对参赛学生进行鼓励,同时也将持续支持高校人才培养,贡献企业力量帮助更多学生进行专业能力的培养。

本次大赛共评出一等奖4位、二等奖10位、三等奖15位同学,并颁发奖金及荣誉证书!

一等奖同学领奖

二等奖同学领奖

三等奖同学领奖
此次决赛的成功举办,不仅为全省高校学子搭建了展示才华、交流学习的优质平台,更推动了国产化EDA工具在高校教学中的普及应用。组委会透露,未来将把该赛事纳入全国大学生电子设计竞赛专题赛,进一步扩大赛事影响力,深化“校企协同育人”模式改革,为电子信息领域培养更多兼具理论素养与实操能力的复合型人才,助力国产 EDA 技术创新发展与产业升级。
